2018年03月08日
星期四
关键字:
网站版块:
重要公告
认证项目
政策信息
总部文件
各地动态
行业报道
专家名录
师资认证
培训机构
考试机构
人才推荐
企业招聘
下载中心
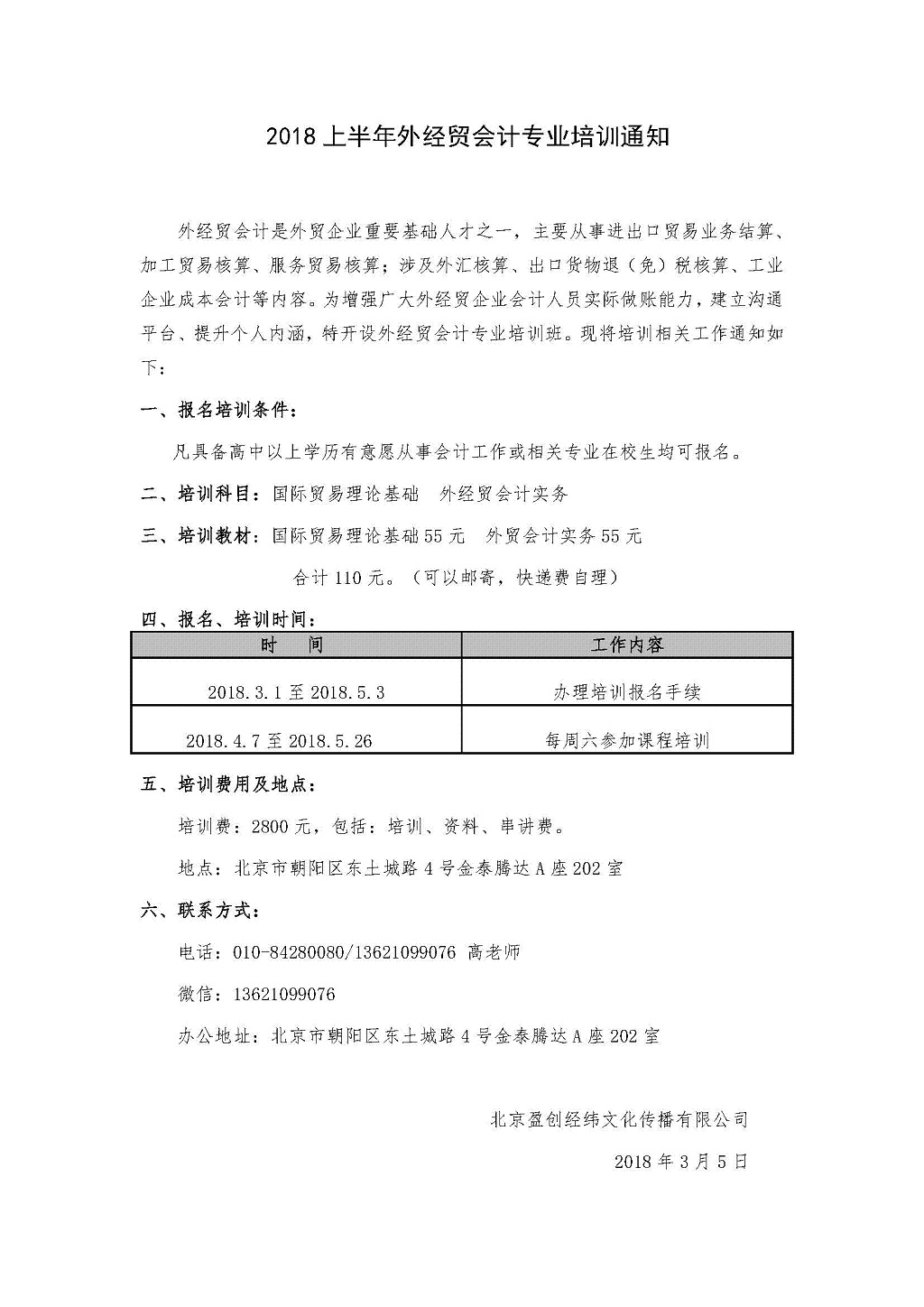
【北京盈创】2018上半年外经贸会计专业培训通知
中国对外贸易经济合作企业协会全国bet365亚洲网址
北京颐禾版权所有
电话:010-51240331 传真:010-51410162
Copyright@2002-2006 http://www.hkchns.com
网络实名:全国bet365亚洲网址
由金软科技提供技术支持